产品类型
展现全部的产品列表
联系我们
更多+香港六台宝典图库资料
联系人:王经理
手机:150-0656-2005
136-0895-8861
公司电话:0536-4332681
售后服务:0536-4233556
商务QQ:1243022141
地址:山东省潍坊市安丘市新安街道锦山街中段

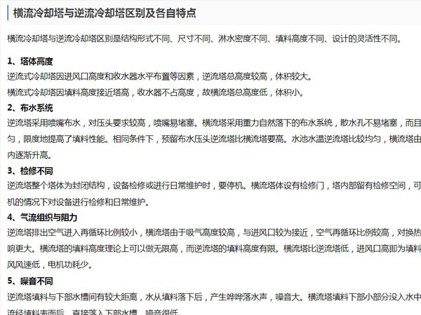
横流冷却塔与逆流冷却塔区别及各自特点2023年8月2
横流冷却塔与逆流冷却塔区别及各自特点
闭式冷却塔是怎样帮助企业降低能耗的?2023年7月29
闭式冷却塔是怎样帮助企业降低能耗的?
工地验收 | 繁杂的事情更要细致入微2023年7月22
在公司上级领导的高度关注下,施工管理小组现场驻点反复确认安装流程与环节,确保工地顺利开工,对施工全过程进行监督指导,严格落实现场每一位施工人员安全
工地验收 | 春暖花开,坚持品质验收!2023年7月17
成品竣工验收标准丨规范丨执行丨验收品质源于专业,立于工艺。坚持落实施工规范,严控施工细节,高标准验收,我们一直在努力为业主提供高品质的服务体验。按阶段巡检验收,确保工程质量,为业主解决后顾之忧。每一处
日常维护 | 冷却塔长期存放2023年7月3
冷却塔如果需要长期存放时(通常放一个月或更长时间),有一些基本的关键维护步骤需要注意。一、如果冷却塔尚未安装或未接电源:1.每月必须至少手动转动一次风机和电机轴。建议风机和电机轴至少旋转10圈,以确保
优案例:公司承揽方形冷却塔项目顺利通过验收2023年6月21
近日,公司所承接的方形冷却塔项目工程顺利完成安装并通过验收。公司派出的安装队伍共计4人,克服了时间紧迫、任务繁重、天气问题等诸多困难,历经10天的
闭式冷却塔夏季运行该如何维护?2023年6月12
夏季高温多雨,冷却塔常出现哪些问题,如何检查,该如何高温养护?一、检查冷却塔从以下几个方面入手:1、散热风机,根据运行的声音判断电机、风机总成各轴承是否正常(具此作检修计划);检查传动皮带的松
公司承揽方形冷却塔顺利完工2023年6月9
近日,我公司所承接的方形逆流式玻璃钢冷却塔项目,顺利完成安装并通过验收。 公司派出专业安装
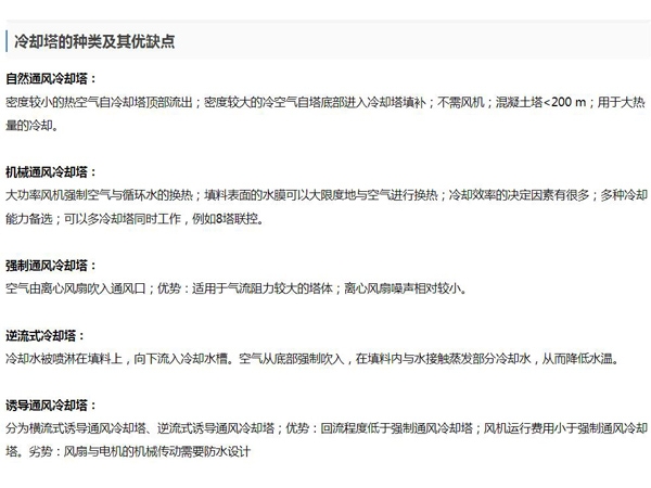
冷却塔的种类及其优缺点2023年5月18
自然通风冷却塔:密度较小的热空气自冷却塔顶部流出;密度较大的冷空气自塔底部进入冷却塔填补;不需风机;混凝土塔<200 m;用于大热量的冷却。机械通风冷却塔:大功率风机强制空气与循环水的换热;填料
【项目快讯】横流式冷却塔项目骏工验收2023年4月21
近日,由我公司负责实施规划的HRT-700*6横流式冷却塔项目:山东烟台工地正式进入竣工阶段,整个工程安装历时十四天,客户现场验收后投
【项目快讯】我司方形冷却塔项目骏工验收2023年4月19
近日,由我公司负责实施规划的DNT-500方形冷却塔项目在辽宁鞍山工地正式进入竣工阶段,整个工程历时六天,设备运行良好,客户现场验收后投入使用,圆
案例:公司承揽圆形冷却塔项目顺利通过验收2023年3月31
近日,公司所承接的圆形节能式冷却塔DLT-150项目工程已顺利完成安装并通过验收。 公司派出安
冷却塔的工作原理及过程2023年3月25
冷却塔是利用水和空气的接触,通过蒸发作用来散去工业上或制冷空调中产生的废热的一种设备。根本原理是:枯燥(低焓值)的空气经过风机的抽动后,自进风网处
优案例:承揽方形冷却塔项目顺利通过验收2023年3月8
近日,奥瑞公司所承接位于山东地区的方形冷却塔项目工程已顺利完成安装并通过验收。 &
冷却塔的作用2023年2月23
冷却塔的作用是将挟带废热的冷却水在塔内与空气举行热交换,使废热传输给空气并散入大气中。例如:火电厂内,锅炉将水加热成高温高压蒸汽,推动汽轮机做功使
优案例:公司承揽方形冷却塔项目顺利通过验收2023年2月17
近日,公司所承接的方形冷却塔项目工程顺利完成安装并通过验收。 公司派出的安装队伍共计6人,
冷却塔运行注意事项2023年2月8
冷却塔是水冷式中央空调冷却水循环系统中重要的组成部分,其主要作用是冷却水进行降温。为了让冷却塔正常投入使用,每年需对冷却塔进行维护保养,现总结了冷却塔的维保流程,供大家参考。1、使用时●请
【项目快讯】我司方形冷却塔项目骏工验收2022年11月8
近日,由我公司负责实施规划的方形冷却塔1000T项目在山东淄博正式进入竣工阶段,整个工程历时十五天,设备运行良好,客户现场验收后投入使用,圆满竣工。本次验收由总承包部自检后提出,业主、监理以及直管分包
【项目快讯】我司方形冷却塔项目骏工验收2022年10月21
近日,由我公司负责实施规划的方形冷却塔项目在河南平顶山进入竣工阶段,整个工程历时十一天,设备运行良好,客户现场验收后投入使用,圆满竣工。 
祝贺我公司喷雾冷却塔项目骏工验收!!!2022年9月28
近日,由我公司负责实施规划的喷雾冷却塔项目正式进入竣工阶段,整个工程历时八天,设备运行良好,客户现场验收后投入使用,圆满竣工。&nb

